Table of Contents
MGV 113 3A booster met gestabiliseerde uitgangsspanning
Deze module is een herontwerp van de originele Spaxbooster van Fremo
Beschrijving
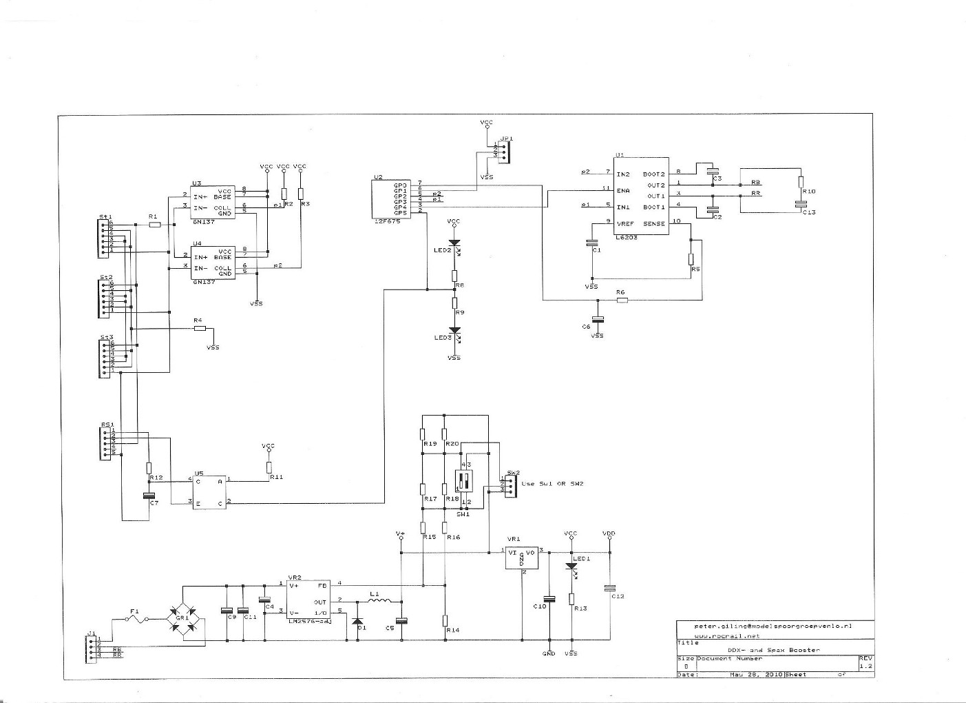
Deze booster is in grote lijnen een herontwerp van de bekende Spaxbooster die uitgebreid gebruikt wordt door FREMO leden. Op korte termijn komt er een print beschikbaar.
Op die manier de print opbouwen levert gegarandeerd een goed resultaat.
De uitgangsspanningen overeenkomstig de NMRA standaard zijn:
Grote scalen 18V O/S/HO-scaal 15V N scaal 12V
De uitgangsspanning wordt gekozen met dipswitches.
Als er meerdere boosters gebruikt worden moeten de uitgangsspanningen gelijk zijn.
Zonder een gestabiliseerde voeding in de booster kunnen de spanningen licht verschillen bij wisselende belasting.
Ook geven verschillende transformatoren verschillende uitgangsspanningen.
Daarom is de originele Spaxbooster ook voorzien van spanningsstabilisatie.
Maar dat is een vaste 15V waarde.
In de MGV113 wordt de uitgangsspanning gekoppeld aan de verschillende modelschalen.
Dat betekent dat hij ook gebruikt kan worden bij Fremo modulen waar de spanning 15V is.
Eigenschappen
MGV113 heeft enkele extra eigenschappen:
- Alle aansluitingen en signaal-leds bevinden zich aan 1 kant van de module waardoor het eenvoudiger wordt een front paneeltje te monteren.
- De aanwezige voeding wordt voor de gekozen uitgangsspanning gestabiliseerd.
- met SW1 kan gekozen worden tussen de railspanning voor spoor N, H0 of G
- mbv een jumper kan gekozen worden tussen 1 en 3Amp.
- J3 is de ICSP connector voor het herprogrammeren van de PIC.
- met een optioneel kort kabeltje, perfect geschikt voor DDX booster.
- De aansluitingen voor de voedende transformator en de rails bevinden zich ook aan de voorkant.
- De ingangsspanning mag liggen tussen de 16-24V AC en 19-30V DC, door toepassing van een geschakelde voeding
- Automatisch uitschakeling bij een kortsluiting, (te kiezen >1A of >3A en automatische herstart steeds na 5 sec.
Het prototype
Constructie aanwijzingen
I.p.v. SW1 kan ook een schakelaar op het front geplaatst worden.
Door U5 te plaatsen wordt de MGV113 een volledig compatibele DDX Booster.
Alleen een speciaal gemaakt kabeltje (zie onderstaande aanwijzingen) is nodig om de PC/RS232 poort te verbinden met ST1. In dat geval zijn ST2 en 3 niet nodig.
Hardware
Firmware
Publicatie van de firmware volgt na een uitgebreide test.


